|
|
|
|
As an architect and visual arts teacher first, only in the end a photographer, I am constantly struggling to choose the right tools and materials to achieve my goals. There are photographs and photography and here I want to talk about it from the technical point of view, that is, the tools available to realize our ideas.
There are many kinds of photography - many individual photographers, all working in the world of hard and soft skills. They all have to use a language that others can decode and understand. In writing we have letters and words to make sentences that everyone can read. To write we need a pen or pencil, or a keyboard, perhaps. Does it matter which pen or pencil we use? You have an idea to materialize. Maybe your skills in using those tools are more important. It's the driver that does the driving. You can be a good driver no matter what car you have. But if you use the wrong tool for the task, your fantastic idea will not be properly presented. Can you drive off-road in the wild with a city car?
So the photographer's main tool is his or her camera. Some will say it's the eye, where the brain is the negative, or sensor, if you prefer. You have a project, some ideas, or you just go out in the street capturing street life, an assignment, whatever. If you have only one camera and one lens, that is what you have to use. Some things you can do, others you can't. It may suit your street but perhaps not the great outdoor landscapes. The camera is the tool and you have to master it to write your photographic language. Color or not, in focus or not, more or less depth of field, more or less subjects in the frame, the framing itself, composition within - in two words: syntax and style. The work can start. A canvas is ready for you to register the theme in front of your eyes.
Here are a couple of questions for you: How important is the medium where the image will end up? Does the final result in your portfolio have anything to do with the surface you have used to engrave your image? My point is that it does! Not necessarily for the viewer, only to you as the sculptor of images.
Consider this Walker Evans story: Having been invited to a fancy dinner at some acquaintance’s house, he was told upon arriving by his hostess, “You make beautiful photographs, what a great machine you must have.” Pissed off, Evans, at the end of the meal said to the lady, “Your food was fantastic, you must have a great oven!”
You can photograph with any camera you like. The best camera will always be the one you have at hand.
You can print an image on a piece of wood or stone (ask me if puzzled on how to do it), or on any kind of paper. Your final work will reflect the tools and medium used, with more or less skill. I will leave out lenses here because they are just a tunnel for the light to go through, although they play a strong role in image language.
Rendition, sharpness, focal distance and the like are only important for the syntax, like words in a sentence.
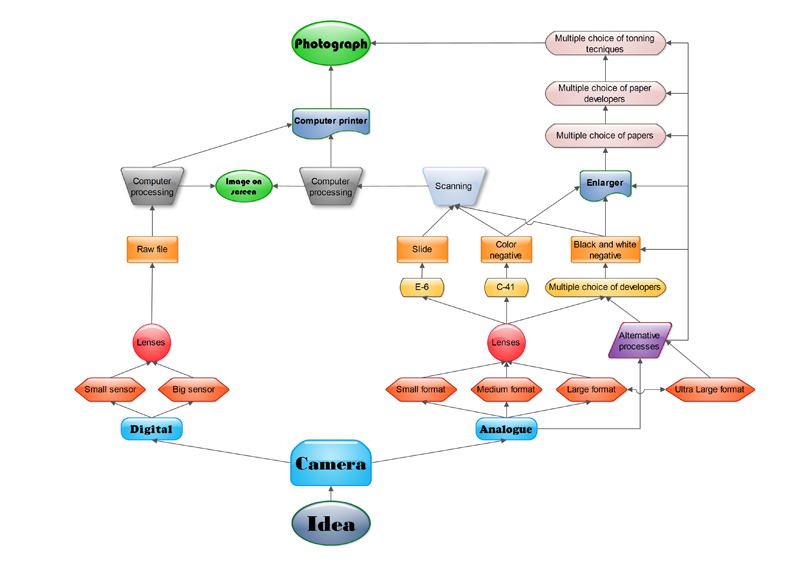
You may disagree, but to me photography is to be seen on paper. To get it there, either you have a film negative made in an analogue camera, that you can print the conventional way, with an enlarger along with some other alternative processes, or you have a raw file from a digital camera that, after some computer treatment, can be printed on a computer printer. The negative can also be scanned and from there on be treated digitally. The other way around, a raw image file can be converted into a negative and from there on a traditional workflow can proceed.
This is a parallel process based on your idea and needs, where the right tool is picked if available. The photographer as an artist must consider his or her options all the time. And there are many, many more than you can imagine if you only know digital.
For me, all digital sensors are the same. Again, disagree if you will. They vary in size only, with more or less resolution. Some may even be very expensive, but if you can afford them and they suit your work, go ahead. The raw image file is what you need. Then an electronic screen to see it is necessary - small, on a portable device, or very big on your desktop computer. Here a problem arises: what you have on your screen may not be what another person sees on his screen. It may be on another color temperature setting, more or less bright, more or less sharp, and so on. But you want control of your work. You want your public to see what you want them to see, your exact vision, and that can only be achieved if you show the same photograph on paper to all your public, like on a wall at an exhibition, for example. Or, have all your fans pass by your computer screen, or show a projection, perhaps.
At this point, imagine for a moment another way to express yourself. The sensor's price is irrelevant now: you will be working with film cameras using a negative as recording medium. You can have a 'sensor' the size of an A4 sheet, if you fancy it, and all the sizes up and down from there if you can imagine it. All options considered, you decide to use film cameras for your idea or sudden vision. A brave new world is unfolding before you.
Film cameras are cheap, some more than others, of course. Film is still available in all formats. Each one has its own characteristics in terms of results. Your options have widened immensely. And it's fascinating.
Let's go back to that A4 sensor. We will have a true digital sensor that size, for sure. Not this year, but it will come someday in the future. Now, at the moment we can have a negative that large, even larger, if you want, to be exposed on a 8x10 view camera, that you can contact print with supreme results, or scan to get a file with many gigs of information. Or you can enlarge it to a wall-size print with full resolution and quality. And maybe even process it by alternative methods for unique and special projects.
From here on options pile up, especially on the black and white side, as I show in the flowchart below. There are film emulsions of all kinds, delivering unique results: fine grain, coarse grain, conventional emulsion, T emulsion, infrared, ortho, pan, and all. The type of negative developer can be varied. We can even mix and build our own formulas using specific chemicals. Warm, neutral, cold developer, single bath, double bath, more or less development time. This leads to the Zone System, a subtle way to deal with exposure, controlling development of film to achieve precise results very close to what was visualized (I will talk about this more in the future). Still on the negative side of the process, is it even possible to tone it.
Once everything has dried, it's time to make prints. The traditional way is on an enlarger on silver paper. More fascinating options: fiber paper, RC paper, gloss, matte, warm feeling, cold feeling, more or less textured. Again, you can spread photo emulsion on any surface you like and print on it. Alternative processes come into play here to expand the creative path. With the paper exposed, then comes the development, which can be of all types - warm, cold, neutral. You can tone your print using all sorts of formulas and compounds to achieve that special, unique look. All this can be done at home by yourself and it's lots of fun. A new way opens up from very ancient methods.
To finish this workflow you may scan your finished print to build an online portfolio.
Read the flow chart below and absorb it. Sometimes I need a digital output from start to end. Other times only analogue is enough. Maybe a mixed process is what suits you best.
A good quality, well crafted photograph in your hands entirely from the analogue method is something to remember. It's physical, your senses can experience it deeply.

At the beginning of the digital era, when some sort of virtual darkroom was necessary to emulate the traditional laboratory to process image files, they invented this software and called it Photoshop. It should have been called Photolab. Some of those tools in there replicate the ones in traditional labs. I will write some other time about the roots of those tools.
So from now on, if you as a photographer, have an idea to go out and make photographs and consider all the possibilities simply explained here, I will consider myself very happy!
![]() | Write |
| David Mold Thank you, that was a great fun article. As regards the diagram, I think it's a bit misleading. There are in reality a lot more options on the digital side than on the analog, it's just that you have lumped them all into a single black box and called it "Computer Processing". If you imagined someone else drew a diagram and lumped all of the analog options into one box and called it "Darkroom processing", how would you feel then? |
| Paulo Abrantes PRO amazing indepht narrative. congrats, Raul |
![]() | Raul Pires Coelho Paulo, thanks...! ;)
|
| Hans Martin Doelz CREW very informative, very interesting point of view. already curious about the continuation. thanks to all who were involved ! |